口腔疾病研究与防治国家级重点实验室培育建设点(南京医科大学)吴大明副教授团队在《牙科研究杂志》(Journal of Dental Research)发表题为《一种酸响应型铁基纳米复合材料治疗口腔鳞状细胞癌》(An Acid-Responsive Iron-Based Nanocomposite for OSCC Treatment)的研究论文。该研究将超小普鲁士蓝纳米颗粒负载到介孔硅酸钙纳米颗粒中,制备了一种酸响应型铁基纳米复合材料UPM,用于口腔鳞状细胞癌(Oral squamous cell carcinoma, OSCC)的治疗。

OSCC的传统治疗方法在精准治疗方面存在局限性,无法特异性地抑制其生长、侵袭和转移。肿瘤局部呈弱酸性和过氧化氢升高的微环境特点,在针对这一微环境的癌症应对治疗已被广泛探讨,但在口腔癌治疗领域针对OSCC局部弱酸性和高浓度的过氧化氢进行针对性治疗仍相对有限。既往研究使用100 ~ 200 nm的普鲁士蓝纳米颗粒(Prussian blue nanoparticles, PBNPs),但更小纳米尺寸的PBNPs由于具有更大的比表面积,可以显示出更好的酶活性和肿瘤治疗潜力。介孔硅酸钙纳米颗粒(Mesoporous calcium-silicate nanoparticles, MCSNs)是一种新型的生物载体,具有携带和持续释放各种金属离子和化学药物的能力。本研究将<5 nm的PBNPs引入该载体制备成复合材料UPM,增强了药物的稳定性,提高了药物的生物利用度和治疗安全性。

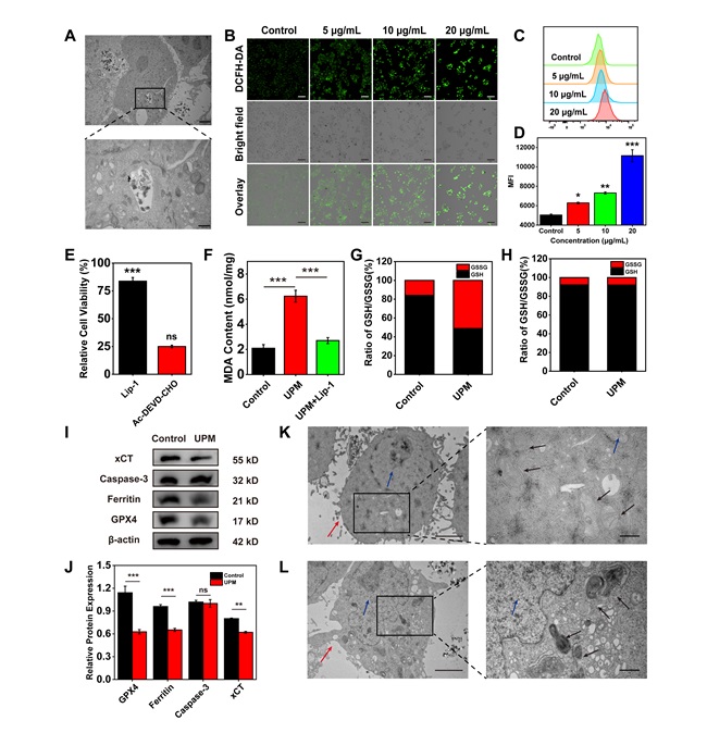
UPM诱导OSCC细胞发生铁死亡
(A)CAL27细胞对UPM的内吞作用和亚细胞定位;(B-D)不同浓度UPM处理CAL27细胞后的ROS水平;(E)Lip-1或Ac-Deve-CHO存在下,CAL27细胞与UPM共培养的相对细胞活力;(F)CAL27细胞内丙二醛含量。(G, H)UPM对CAL27细胞(G)和HACAT细胞(H) GSH / GSSG的影响;(I, J)UPM处理的CAL27细胞中xCT、Caspase-3、Ferritin和GPX4的蛋白表达;(K, L)对照组(K)和UPM组(L)的CAL27细胞线粒体形态变化,蓝色、黑色和红色箭头分别指向细胞核、线粒体和细胞膜。
UPM表现出优异的双酶活性,在弱酸性环境中产生有毒的·OH,有效杀死OSCC细胞;而在中性环境下产生O2,有助于缓解组织缺氧。研究结果显示,UPM能有效抑制OSCC细胞的增殖、迁移和侵袭,抑制小鼠实体瘤的生长,且无明显全身毒性。其机制可能与UPM通过XCT/GPX4/GSH轴诱导OSCC细胞发生铁死亡有关。UPM释放的铁离子将内源性H2O2转化为ROS,导致细胞发生脂质过氧化和铁死亡,表现为OSCC细胞内铁积聚、ROS积聚、GSH耗竭、脂质过氧化和线粒体异常等。

全文机制总结图
综上所述,本研究成功制备了一种酸响应型铁基纳米复合材料UPM,能有效抑制OSCC细胞迁移和侵袭,具有良好的生物相容性和OSCC细胞毒性。通过进一步的机制研究表明,UPM主要通过下调xCT/GPX4/GSH轴诱导OSCC细胞发生铁死亡。这一发现强调了铁死亡机制在OSCC治疗中的重要性,为未来的OSCC精准治疗策略提供了坚实的理论基础。
(供稿/吴大明;审核/刘来奎)
